受中山市南头镇城建开发有限公司委托,广东浩宏拍卖有限公司中山分公司于2026年4月14日(星期二)下午3时30分在中山市公共资源交易平台(以下简称“交易平台”,登录路径https://ygp.gdzwfw.gov.cn/#/442000/jyxt点击“中山市公共资源交易平台”)按现状以网络拍卖方式对中山市南头镇南和加油站用地和地上建筑物租赁权组织实施公开拍卖。现将有关事项公告如下:跳转链接
一、竞价方式:网络拍卖,最高有效报价者竞得。
二、竞价地点:通过中山市公共资源交易平台综合交易系统(以下简称“交易系统”)实施网络拍卖,不要求统一地点竞价。竞买人须于签到时间开始后至竞价结束前,登录交易系统签到,并领取随机竞买号码后,方可进行竞买报价。报价须使用数字证书进行验证。
三、签到开始时间:2026年4月14日(星期二)下午3时00分。
四、竞价开始时间:2026年4月14日(星期二)下午3时30分。
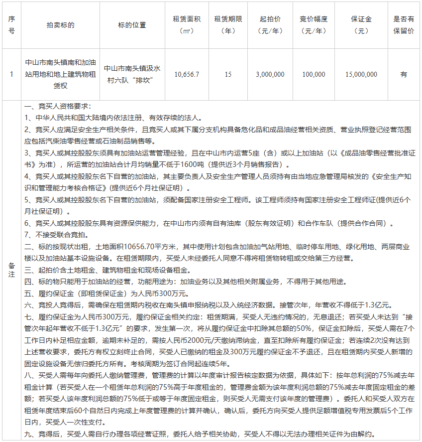
五、拍卖标的基本情况

六、网上报名
1、报名方式:通过交易系统网上报名。
2、申请人网上报名截止时间:2026年4月13日上午12时00分。交易系统自动识别截止时间,逾时将无法提交报名资料。提交报名资料后方可视为完成报名。
3、有意参加拍卖的申请人请在广东省公共资源交易平台(https://ygp.gdzwfw.gov.cn/#/442000/index)注册账号,登录交易系统(登录路径https://ygp.gdzwfw.gov.cn/#/442000/jyxt点击“中山市公共资源交易平台”)进行报名。报名需将数字证书绑定至广东省公共资源交易平台注册帐号,并通过数字证书密钥进行验证操作。
注册帐号指引路径:登录“广东省公共资源交易平台门户网站—服务指南—企业登记办理指引”查看“中山市公共资源交易平台用户自主注册办理指引”
(https://ygp.gdzwfw.gov.cn/#/442000/fwzn/detail?id=1630382788765921282)
办理数字证书指引路径:登录“广东省公共资源交易平台门户网站—服务指南—交易类型”查看“中山市公共资源交易数字证书办理指引”
(https://ygp.gdzwfw.gov.cn/#/442000/fwzn/detail?id=220858154999615488)
4、报名所需资料
申请人须在交易系统报名页面的附件栏目上传以下资料:
企业法人:(1)营业执照扫描件;(2)企业或下属分支机构具备危化品和成品油经营相关资质扫描件;(3)企业或其控股股东在中山市内运营的5座(含)或以上加油站的《成品油零售经营批准证书》和近3个月的销售报告扫描件;(4)企业或其控股股东名下自营加油站主要负责人、安全生产管理人员持有当地应急管理局核发的《安全生产知识和管理能力考核合格证》扫描件及近6个月社保证明扫描件;(5)企业或其控股股东名下自营的加油站配备的国家注册安全工程师持有的国家注册安全工程师证扫描件及近6个月社保证明扫描件;(6)企业或其控股股东在中山市内拥有自有油库的股东有效证明文件扫描件;(7)企业或其控股股东与合作车队签订的合作合同扫描件;(8)法定代表人身份证明书扫描件;(9)法定代表人身份证正反面扫描件;(10)如需委托的,请提供法定代表人授权委托书扫描件,代理人身份证正反面扫描件。以上资料均需加盖公章,原件备查。
5、报名确认
申请人完成报名后,广东浩宏拍卖有限公司中山分公司可对报名资料进行受理并通过交易系统将报名申请受理结果通知申请人。
报名申请受理通过后,申请人方可进行竞买保证金缴纳。
七、竞买保证金缴纳
1、申请人可通过交易系统“保证金管理-缴纳保证金”栏目选择普通银行转账或电子保函担保(自然人参拍暂不可用)方式缴纳竞买保证金。竞买保证金缴纳需通过数字证书密钥进行验证操作。
2、竞买保证金缴纳截止时间:2026年4月13日下午4时00分,申请人须按照本公告规定和缴纳保证金通知书相关要求进行竞买保证金缴纳。申请人参拍多个标的的,须对应每个参拍标的逐个缴纳。
3、申请人选择通过普通银行转账方式缴纳竞买保证金的,须在交易系统获取缴纳保证金通知书,并以对公账号转账方式(自然人参与竞拍,请以本人银行账户进行转账)将竞买保证金一次性足额汇入对应的缴纳保证金收款账号。
4、申请人选择通过电子保函担保方式缴纳保证金的(具体办理方法请参照电子保函操作手册),电子保函的出具时间视同于保证金缴纳时间。电子保函有效期限到期后自动失效,若在有效期间内办理注销的,则在注销之日起失效。
5、电子保函操作手册查看路径:登录“广东省公共资源交易平台门户网站—服务指南—交易类型”查看“电子保函操作手册(综合交易系统部分)20240318”
(https://ygp.gdzwfw.gov.cn/#/442000/fwzn/detail?id=1769935117699051522)
6、申请人以转账方式缴纳竞买保证金的以到账信息为准,以电子保函方式缴纳竞买保证金的以保函开具信息为准,交易系统自动识别竞买保证金缴纳情况。
7、保证金有效缴纳后,申请人方可成为竞买人,才具有参加拍卖会的资格。没有按规定缴纳保证金或在截止时间前保证金未能有效缴纳,将不具有参加拍卖会的资格。保证金缴纳情况由申请人登录交易系统自行查看,拍卖人及中山市公共资源交易中心工作人员均无法获悉。
八、成交确认书的签署
1、拍卖成交三个工作日内,买受人需携带以下资料与拍卖人一同到中山市公共资源交易中心现场签署《拍卖成交确认书》等文件。如买受人未在规定时间内签署《拍卖成交确认书》等文件的,则视为违约,买受人应依据《中华人民共和国拍卖法》第三十九条的规定承担相应的违约责任。
2、签署所需资料:
企业法人:(1)营业执照复印件;(2)企业或下属分支机构具备危化品和成品油经营相关资质复印件;(3)企业或其控股股东在中山市内运营的5座(含)或以上加油站的《成品油零售经营批准证书》和近3个月的销售报告复印件;(4)企业或其控股股东名下自营加油站主要负责人、安全生产管理人员持有当地应急管理局核发的《安全生产知识和管理能力考核合格证》复印件及近6个月社保证明复印件;(5)企业或其控股股东名下自营的加油站配备的国家注册安全工程师持有的国家注册安全工程师证复印件及近6个月社保证明复印件;(6)企业或其控股股东在中山市内拥有自有油库的股东有效证明文件复印件;(7)企业或其控股股东与合作车队签订的合作合同复印件;(8)法定代表人身份证明书原件;(9)法定代表人身份证正反面复印件;(10)如需委托的,请提供法定代表人授权委托书原件,代理人身份证正反面复印件。以上资料均需加盖公章,原件备查。
九、竞价及注意事项
1、本次拍卖,每项拍卖标的初设的竞价周期为20分钟,初设的延时周期为3分钟。竞买人须按拍卖人在交易系统设置的出价规则报价。在初设的竞价周期最后3分钟内有竞买人报价的,该项标的拍卖进入延时周期。延时周期内,有竞买人报价的,该项标的拍卖进入下一个延时周期。任一周期倒计时结束时产生的最高报价且不低于保留价的,即为该项标的成交价,最高报价竞买人即成为拍卖标的的买受人。竞价周期内未产生有效报价的,该项标的流拍。
2、本公告中所提及的时间,均以交易系统提供的时间为准。
3、在竞价过程中,竞买人需按规定的加价幅度报价,若自行报价,请仔细核对报价金额。若出现报价错误的情况,由买受人自行承担后果。报价一经提交,经交易系统记录即视为有效报价,不得撤回。竞价过程中,请竞买人注意拍卖的时间限制,在项目设置时间周期内报价,报价时间结束后即视为该项标的拍卖结束。
4、由于互联网可能出现的不稳定情况,不排除在线竞拍出现无法正常进行的各种情况(包括但不限于数字证书损坏、时间不同步、网络故障、电路故障、系统故障、系统被恶意攻击、停电等)而造成无法签到、无法报价、页面无刷新、竞拍暂停等,竞买人一旦参与竞拍即代表已认知及认同网络拍卖所带来的有关风险,拍卖人及交易平台不承担基于上述情况或由于竞买人误操作所造成的一切损失及责任。由于本项目无需统一地点进行竞价,若竞买人自行到中山市公共资源交易中心进行竞价,由此发生的一切风险(包括但不限于网络波动、设备故障等)和损失,由竞买人自行承担。
5、竞买人务必妥善保管好自己的数字证书及账号密码,无论竞买人的网上报价行为由谁操作,报价行为均由竞买人负责;数字证书持有人在交易系统中所有活动及操作,均被交易系统自动记录,视为真实或经合法授权的行为,具有法律效力,由其自行承担竞买行为所引起的一切经济及法律责任。
6、根据相关法律规定,出现中止或终止拍卖会的情形时,拍卖人有权在拍卖开始前、拍卖过程中,中止拍卖或撤回网上竞价活动。
7、为了保障网络拍卖的顺利进行,竞买人应提前主动熟悉交易系统和网上操作流程。竞买人可于拍卖前登录“广东省公共资源交易平台门户网站—服务系统”(https://ygp.gdzwfw.gov.cn/#/442000/jyxt)“中山市综合交易模拟竞价大厅”,体验模拟竞价。
8、网上操作流程详见“广东省公共资源交易平台门户网站—服务指南”(https://ygp.gdzwfw.gov.cn/#/442000/fwzn)或公告附件下载《综合交易网络拍卖管理-竞买人操作手册202506》。
9、在操作过程中如遇到问题请咨询拍卖人广东浩宏拍卖有限公司中山分公司(联系人:区小姐,联系电话18125336641)。
十、拍卖标的特别说明
1、拍卖人对拍卖的标的作现状拍卖,拍卖标的的位置、面积、《租赁合同》模板等均以竞买人现场查看实况及相关文件为准,拍卖人及其工作人员对拍卖标的用任何方式(包括:文字、图表、新闻载体等)所作的介绍、评价,均为参考性意见,不构成拍卖人对拍卖标的的任何瑕疵承担责任。
2、委托人按标的现状将租赁物交付买受人使用,买受人可根据实际经营需求自行出资增设设施和进行装修装饰,且所有添附行为需符合法律法规及租赁合同约定。《租赁合同》期满后,委托人有权无偿收回租赁物及附属的装修装饰物、地上建筑物(附着物)、固定设施设备等,无需向买受人支付任何补偿;若买受人在租赁期内无违约行为,委托人应在租赁物移交完成且双方确认无争议后的约定期限内无息退还其履约保证金。若因买受人违约导致合同提前终止,委托人有权无偿收回租赁物及所有附属添附物且无需补偿,同时没收买受人已缴纳的剩余场地租金及全部履约保证金,买受人需在合同终止后约定期限内完成场地移交。
3、拍卖成交的,买受人应自拍卖成交之日起5个工作日内与委托人签订《租赁合同》;《租赁合同》由委托人制定和提供,在履行过程中发生任何问题,由委托人与买受人自行协商解决,与拍卖人无关。签订《租赁合同》后5个工作日内缴纳履约保证金。
4、本次拍卖的中山市南头镇南和加油站用地和地上建筑物租赁权项目,项目具体涵盖如下:
①、在买受人营业执照规定的经营范围内按加油站用途对加油站进行使用的权利,包括但不限于对加油站地上建筑物、及附属和配套设施按照买受人标准进行装修、改造、更新的权利。
②、买受人独立使用加油站的土地、地上建筑物、证照、配套设施、设备和对加油站进行独立经营管理并应独立承担由此而产生的一切债权债务、税务及其他相应法律责任。
5、买受人未经委托人同意不得将租赁物转租或交给第三方经营。
6、买受人若非中山市南头镇内注册登记的企业,须在签订《成交确认书》之日起30日内在中山市南头镇设立独立项目公司或分支机构,用于租赁地块的项目建设以及后期运营租赁地块的加油站项目。
十一、其他注意事项
1、拍卖标的可能存在着瑕疵或尚未发现的缺陷,风险均由买受人自行承担。拍卖人及委托人不保证拍卖标的不具有其他未说明的瑕疵。标的拍卖成交后,因买受人自己的原因对拍卖标的现状及瑕疵产生错误认识和了解的,由买受人自行承担责任,拍卖人及委托人不因拍卖标的物的瑕疵或可能存在的瑕疵承担任何责任。拍卖成交后,买受人所缴纳的成交价款不因(包括但不限于)拍卖标的存在瑕疵等原因而退还。拍卖人已充分告知竞买人有关拍卖标的物的相关详情,竞买人应审慎考虑并自行决定自己的竞买行为,拍卖一经成交确认具有法律效力,买受人自愿承担投资风险产生的一切损失和不能获得相应预期利益的后果。
2、如受不可抗力因素导致拍卖终止或延期,委托人和拍卖人不承担任何责任。
3、附件中的《租赁合同》为合同模板,在不影响合同总体方向情况下,可对合同进行双方协商修改,最终以实际签订为准。
十二、保证金的退回
1、买受人保证金:拍卖成交的,待买受人与拍卖人签署《成交确认书》并与委托方签订《租赁合同》,且缴清拍卖佣金后,由拍卖人在交易系统提交退保申请,申请后5个工作日内(遇节假日顺延)原路退回。
2、竞买人保证金:未成交竞买人的保证金,由拍卖人于拍卖结束后在交易系统提交退保申请,申请后5个工作日内(遇节假日顺延)原路退回。
十三、拍卖成交价款收取
1、拍卖成交的,买受人于拍卖前缴纳的保证金不可用于抵扣成交价款、履约保证金、拍卖佣金等款项。买受人按《租赁合同》规定向委托人交纳成交价款(首年租金)和履约保证金;收款账户如下:
户名:中山市南头镇城建开发有限公司
账号:44050178060100002864
开户银行:中国建设银行股份有限公司南头支行
委托人另有规定的,按委托人规定办理。
十四、拍卖佣金收取
拍卖成交的,买受人向拍卖人支付标的成交价款的3.75%作为佣金,买受人须于拍卖成交之日起5个工作日内付清。拍卖佣金收款账户:开户名称:广东浩宏拍卖有限公司,开户银行:广东华兴银行佛山分行,账号:803880100028032。
十五、本次拍卖信息于2026年4月7日刊登在《中山日报》(国内统一连续出版物号:CN44-0126)。
十六、标的展示时间:2026年4月12日至2026年4月13日(具体以拍卖人通知时间为准),需要申请看样的,请登录我司官网www.hhpm.cn登记预约信息或电话预约,资料备索。
十七、咨询电话、地址:
广东浩宏拍卖有限公司
联系电话:0757-82301541,13902807677;
地址:佛山市禅城区华远东路19号10层;
广东浩宏拍卖有限公司中山分公司
联系电话:18125336641;
地址:中山市南头镇长虹华悦府5栋101卡
中山市公共资源交易中心
地址:中山市东区博爱六路22号政务服务中心二楼D区。
广东浩宏拍卖有限公司中山分公司
2026年4月7日
敬请下载拍卖资料:
内容附件: 公司委托书
内容附件: 法人证明书
内容附件: 拍卖清单
内容附件: 标的物图片
内容附件: 租赁合同模版
内容附件: 不动产证
内容附件: 评估报告



